Follow Techotopia on Twitter

On-line Guides
All Guides
eBook Store
iOS / Android
Linux for Beginners
Office Productivity
Linux Installation
Linux Security
Linux Utilities
Linux Virtualization
Linux Kernel
System/Network Admin
Programming
Scripting Languages
Development Tools
Web Development
GUI Toolkits/Desktop
Databases
Mail Systems
openSolaris
Eclipse Documentation
Techotopia.com
Virtuatopia.com
Answertopia.com

How To Guides
Virtualization
General System Admin
Linux Security
Linux Filesystems
Web Servers
Graphics & Desktop
PC Hardware
Windows
Problem Solutions
Privacy Policy

  




 

 

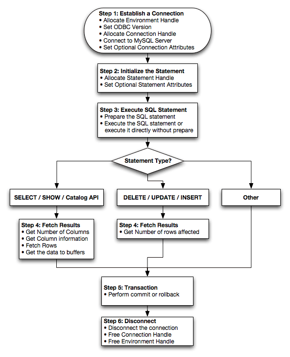
26.1.15. Basic MyODBC Application Steps

Interacting with a MySQL server from MyODBC applications involves the following operations:

  • Configure the MyODBC DSN

  • Connect to MySQL server

  • Initialization operations

  • Execute SQL statements

  • Retrieve results

  • Perform Transactions

  • Disconnect from the server

Most applications use some variation of these steps. The basic application steps are shown in the following diagram:

MyODBC Programming Flowchart

 
 
  Published under the terms of the GNU General Public License Design by Interspire