Creating Class Archive Packages
A class archive package, which is an enhancement to the Application Binary Interface
(ABI), is one in which certain sets of files have been combined into
single files, or archives, and optionally compressed or encrypted. Class archive formats increase
initial install speed by up to 30% and improves reliability during installation of
packages and patches onto potentially active file systems.
The following sections provide information about the archive package directory structure, keywords, and
faspac utility.
Structure of the Archive Package Directory
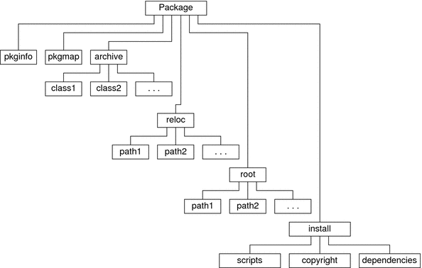
The package entry shown in the figure below represents the directory containing the
package files. This directory must be the same name as the package.
Figure 6-1 Package Directory Structure

The following lists the functions of the files and directories contained within the
package directory.
Item |
Description |
pkginfo |
File describing the package as a whole including special environment variables and
installation directives |
pkgmap |
File describing each object (file, directory, pipe, etc.) to be installed |
reloc |
Optional
directory containing the files to be installed relative to the base directory (the
relocatable objects) |
root |
Optional directory containing the files to be installed relative to the root
directory (the root objects) |
install |
Optional directory containing scripts and other auxiliary files (except for
pkginfo and pkgmap, all ftype i files to here) |
The class archive format allows the package builder to combine files from the
reloc and root directories into archives which can be compressed, encrypted, or otherwise
processed in any desired way in order to increase install speed, reduce package
size, or increase package security.
The ABI allows any file within a package to be assigned to
a class. All files within a specific class may be installed to the
disk using a custom method defined by a class action script. This custom
method may make use of programs available on the target system or programs
delivered with the package. The resulting format looks much like the standard ABI
format. As shown in the following illustration, another directory is added. Any class
of files intended for archive is simply combined into a single file and
placed into the archive directory. All archived files are removed from the reloc and
root directories and an install class action script is placed into the install
directory.
Figure 6-2 Archive Package Directory Structure
Keywords to Support Class Archive Packages
In order to support this new class archive format, three new interfaces in
the form of keywords have special meaning within the pkginfo file. These keywords
are used to designate classes requiring special treatment. The format of each keyword
statement is: keyword=class1[class2 class3 ...]. Each keyword values are defined in the following table.
Keyword |
Description |
PKG_SRC_NOVERIFY |
This
tells pkgadd not to verify the existence and properties of the files in
the delivered package's reloc or root directories if they belong to the
named class. This is required for all archived classes, because those files are
no longer in a reloc or root directory. They are a private
format file in the archive directory. |
PKG_DST_QKVERIFY |
The files in these classes are
verified after installation using a quick algorithm with little to no text output.
The quick verify first sets each file's attributes correctly and then checks to
see if the operation succeeded. There is then a test of the file
size and modification time against the pkgmap. No checksum verification is performed and
there is poorer error recovery
than that provided by the standard verification mechanism. In the event of a
power outage or disk failure during installation, the contents file may be inconsistent
with the installed files. This inconsistency can always be resolved with a pkgrm.
|
PKG_CAS_PASSRELATIVE |
Normally the install class action script receives from stdin a list of source
and destination pairs telling it which files to install. The classes assigned to
PKG_CAS_PASSRELATIVE do not get the source and destination pairs. Instead they receive a
single list, the first entry of which is the location of the source
package and the rest of which are the destination paths. This is specifically
for the purpose of simplifying extraction from an archive. From the location of
the source package, you can find the archive in the archive directory. The
destination paths are then passed to the function responsible for extracting the contents of
the archive. Each destination path provided is either absolute or relative to the
base directory depending on whether the path was located in root or
reloc originally. If this option is chosen, it may be difficult to combine
both relative and absolute paths into a single class. |
For each archived class a class action script is required. This is
a file containing Bourne shell commands which is executed by pkgadd to actually install
the files from the archive. If a class action script is found in
the install directory of the package, pkgadd turns all responsibility for installation over
to that script. The class action script is run with root permissions and
can place its files just about anywhere on the target system.
Note - The only keyword that is absolutely necessary in order to implement a class
archive package is PKG_SRC_NOVERIFY. The others may be used to increase installation speed
or conserve code.
The faspac Utility
The faspac utility converts a standard ABI package into a class archive format
used for bundled packages. This utility archives using cpio and compresses using compress.
The resulting package has an additional directory in the top directory called archive.
In this directory will be all of the archives named by class. The
install directory will contain the class action scripts necessary to unpack each archive.
Absolute paths are not archived.
The faspac utility has the following format:
faspac [-m Archive Method] -a -s -q [-d Base Directory] /
[-x Exclude List] [List of Packages]
Each faspac command option is described in the following table.
Option |
Description |
-m Archive Method |
Indicates a method for
archive or compression. bzip2 is the default compression utilities used. To switch to
zip or unzip method use -m zip or for cpio or compress
use -m cpio. |
-a |
Fixes attributes (must be root to do this). |
-s |
Indicates standard ABI-type
package translation. This option takes a cpio or compresssed packaged and makes it
a standard ABI-compliant package format. |
-q |
Indicates quiet mode. |
-d Base Directory |
Indicates the directory in which all
packages present will be acted upon as required by the command line. This
is mutually exclusive with the List of Packages entry. |
-x Exclude List |
Indicates a comma-separated or quoted,
space-separated list of packages to exclude from processing. |
List of Packages |
Indicates the list of packages to
be processed. |