Follow Techotopia on Twitter

On-line Guides
All Guides
eBook Store
iOS / Android
Linux for Beginners
Office Productivity
Linux Installation
Linux Security
Linux Utilities
Linux Virtualization
Linux Kernel
System/Network Admin
Programming
Scripting Languages
Development Tools
Web Development
GUI Toolkits/Desktop
Databases
Mail Systems
openSolaris
Eclipse Documentation
Techotopia.com
Virtuatopia.com
Answertopia.com

How To Guides
Virtualization
General System Admin
Linux Security
Linux Filesystems
Web Servers
Graphics & Desktop
PC Hardware
Windows
Problem Solutions
Privacy Policy

  




 

 

The Art of Unix Programming
Prev Home Next


Unix Programming - Operating-System Comparisons

The logic of Unix's design choice stands out more clearly when we contrast it with other operating systems. Here we will attempt only a design overview; for detailed discussion of the technical features of different operating systems.[24]

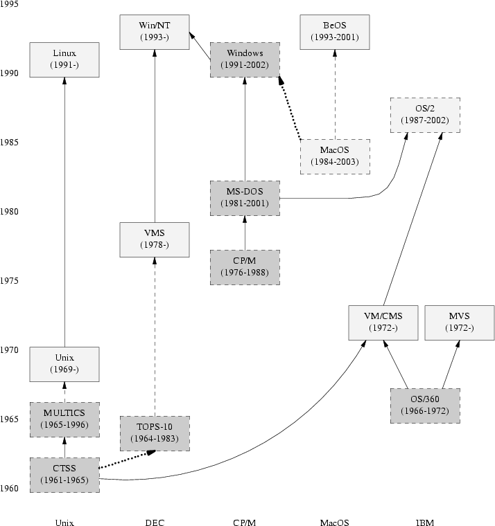
Figure3.1 indicates the genetic relationships among the timesharing operating systems we'll survey. A few other operating systems (marked in gray, and not necessarily timesharing) are included for context. Sytems in solid boxes are still live. The ‘birth’ are dates of first shipment;[25] the ‘death’ dates are generally when the system was end-of-lifed by its vendor.

Solid arrows indicate a genetic relationship or very strong design influence (e.g., a later system with an API deliberately reverse-engineered to match an earlier one). Dashed lines indicate significant design influence. Dotted lines indicate weak design influence. Not all the genetic relationships are acknowledged by the developers; indeed, some have been officially denied for legal or corporate-strategy reasons but are open secrets in the industry.

The ‘Unix’ box includes all proprietary Unixes, including both AT&T and early Berkeley versions. The ‘Linux’ box includes the open-source Unixes, all of which launched in 1991. They have genetic inheritance from early Unix through code that was freed from AT&T proprietary control by the settlement of a 1993 lawsuit.[26]

VMS is the proprietary operating system originally developed for the VAX minicomputer from Digital Equipment Corporation. It was first released in 1978, was an important production operating system in the 1980s and early 1990s, and continued to be maintained when DEC was acquired by Compaq and Compaq was acquired by Hewlett-Packard. It is still sold and supported in mid-2003, though little new development goes on in it today.[27] VMS is surveyed here to show the contrast between Unix and other CLI-oriented operating systems from the minicomputer era.

VMS has full preemptive multitasking, but makes process-spawning very expensive. The VMS file system has an elaborate notion of record types (though not attributes). These traits have all the consequences we outlined earlier on, especially (in VMS's case) the tendency for programs to be huge, clunky monoliths.

VMS features long, readable COBOL-like system commands and command options. It has very comprehensive on-line help (not for APIs, but for the executable programs and command-line syntax). In fact, the VMS CLI and its help system are the organizing metaphor of VMS. Though X windows has been retrofitted onto the system, the verbose CLI remains the most important stylistic influence on program design. This has the following major implications:

  • The frequency with which people use command-line functions — the more voluminously you have to type, the less you want to do it.

  • The size of programs — people want to type less, so they want to use fewer programs, and write larger ones with more bundled functions.

  • The number and types of options your program accepts — they must conform to the syntactic constraints imposed by the help system.

  • The ease of using the help system — it's very complete, but search and discovery tools for it are absent and it has poor indexing. This makes acquiring broad knowledge difficult, encourages specialization, and discourages casual programming.

VMS has a respectable system of internal boundaries. It was designed for true multiuser operation and fully employs the hardware MMU to protect processes from each other. The system command interpreter is privileged, but the encapsulation of critical functions is otherwise reasonably good. Security cracks against VMS have been rare.

VMS tools were initially expensive, and its interfaces are complex. Enormous volumes of VMS programmer documentation are only available in paper form, so looking up anything is a time-consuming, high-overhead operation. This has tended to discourage exploratory programming and learning a large toolkit. Only since being nearly abandoned by its vendor has VMS developed casual programming and a hobbyist culture, and that culture is not particularly strong.

Like Unix, VMS predated the client/server distinction. It was successful in its day as a general-purpose timesharing operating system. The intended audience was primarily technical users and software-intensive businesses, implying a moderate tolerance for complexity.


[an error occurred while processing this directive]
The Art of Unix Programming
Prev Home Next

 
 
  Published under free license. Design by Interspire