Follow Techotopia on Twitter

On-line Guides
All Guides
eBook Store
iOS / Android
Linux for Beginners
Office Productivity
Linux Installation
Linux Security
Linux Utilities
Linux Virtualization
Linux Kernel
System/Network Admin
Programming
Scripting Languages
Development Tools
Web Development
GUI Toolkits/Desktop
Databases
Mail Systems
openSolaris
Eclipse Documentation
Techotopia.com
Virtuatopia.com
Answertopia.com

How To Guides
Virtualization
General System Admin
Linux Security
Linux Filesystems
Web Servers
Graphics & Desktop
PC Hardware
Windows
Problem Solutions
Privacy Policy

  




 

 

Version Control with Subversion
Prev Home Next


Version Control with Subversion - Subversion in Action - Revisions

Revisions

An svn commit operation can publish changes to any number of files and directories as a single atomic transaction. In your working copy, you can change files' contents, create, delete, rename and copy files and directories, and then commit the complete set of changes as a unit.

In the repository, each commit is treated as an atomic transaction: either all the commit's changes take place, or none of them take place. Subversion tries to retain this atomicity in the face of program crashes, system crashes, network problems, and other users' actions.

Each time the repository accepts a commit, this creates a new state of the filesystem tree, called a revision. Each revision is assigned a unique natural number, one greater than the number of the previous revision. The initial revision of a freshly created repository is numbered zero, and consists of nothing but an empty root directory.

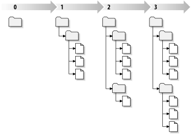
Figure 2.7, “The repository” illustrates a nice way to visualize the repository. Imagine an array of revision numbers, starting at 0, stretching from left to right. Each revision number has a filesystem tree hanging below it, and each tree is a “snapshot” of the way the repository looked after a commit.

Figure 2.7. The repository

The repository

It's important to note that working copies do not always correspond to any single revision in the repository; they may contain files from several different revisions. For example, suppose you check out a working copy from a repository whose most recent revision is 4:

calc/Makefile:4
     integer.c:4
     button.c:4

At the moment, this working directory corresponds exactly to revision 4 in the repository. However, suppose you make a change to button.c, and commit that change. Assuming no other commits have taken place, your commit will create revision 5 of the repository, and your working copy will now look like this:

calc/Makefile:4
     integer.c:4
     button.c:5

Suppose that, at this point, Sally commits a change to integer.c, creating revision 6. If you use svn update to bring your working copy up to date, then it will look like this:

calc/Makefile:6
     integer.c:6
     button.c:6

Sally's change to integer.c will appear in your working copy, and your change will still be present in button.c. In this example, the text of Makefile is identical in revisions 4, 5, and 6, but Subversion will mark your working copy of Makefile with revision 6 to indicate that it is still current. So, after you do a clean update at the top of your working copy, it will generally correspond to exactly one revision in the repository.


[an error occurred while processing this directive]
Version Control with Subversion
Prev Home Next

 
 
  Published under the terms of the Creative Commons License Design by Interspire