Follow Techotopia on Twitter

On-line Guides
All Guides
eBook Store
iOS / Android
Linux for Beginners
Office Productivity
Linux Installation
Linux Security
Linux Utilities
Linux Virtualization
Linux Kernel
System/Network Admin
Programming
Scripting Languages
Development Tools
Web Development
GUI Toolkits/Desktop
Databases
Mail Systems
openSolaris
Eclipse Documentation
Techotopia.com
Virtuatopia.com
Answertopia.com

How To Guides
Virtualization
General System Admin
Linux Security
Linux Filesystems
Web Servers
Graphics & Desktop
PC Hardware
Windows
Problem Solutions
Privacy Policy

  




 

 

Version Control with Subversion
Prev Home Next


Version Control with Subversion - Subversion's Architecture

Subversion's Architecture

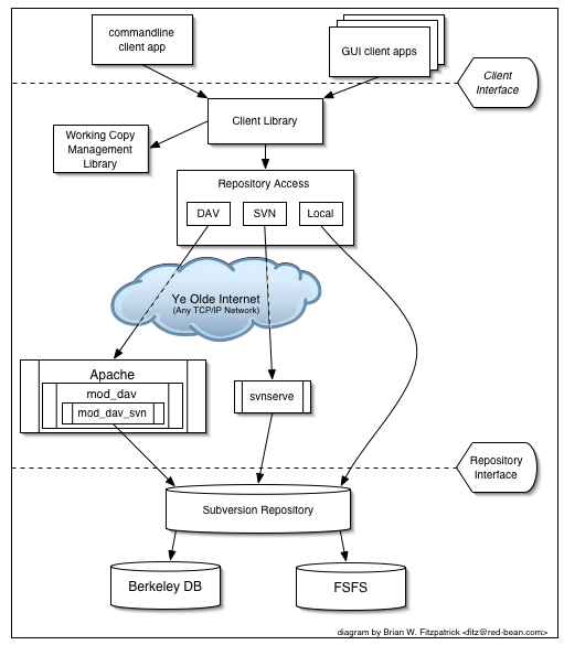
Figure 1.1, “Subversion's Architecture” illustrates what one might call a “mile-high” view of Subversion's design.

Figure 1.1. Subversion's Architecture

Subversion's Architecture

On one end is a Subversion repository that holds all of your versioned data. On the other end is your Subversion client program, which manages local reflections of portions of that versioned data (called “working copies”). Between these extremes are multiple routes through various Repository Access (RA) layers. Some of these routes go across computer networks and through network servers which then access the repository. Others bypass the network altogether and access the repository directly.


[an error occurred while processing this directive]
Version Control with Subversion
Prev Home Next

 
 
  Published under the terms of the Creative Commons License Design by Interspire